卓越品质 科技创新
MNS低压抽出式开关柜

产品简介

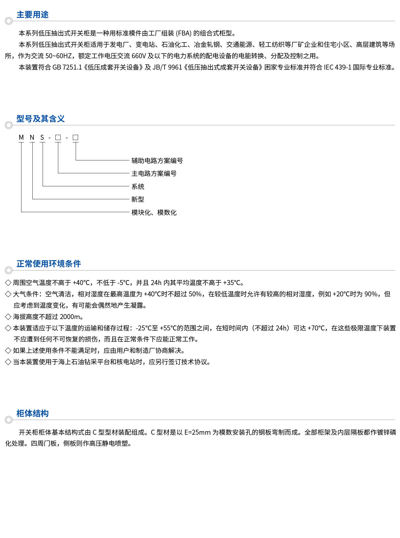
本系列低压抽出式开关柜是一种用标准模件由工厂组装(FBA)的组合式柜型。本系列低压抽出式开关柜适用于发电厂、变电站、石油化工、冶金轧钢、交通能源、轻工纺织等厂矿企业和住宅小区、高层建筑等场所,作为交流50~60HZ,额定工作电压交流660V及以下的电力系统的配电设备的电能转换、分配及控制之用。本装置符合GB7251.1《低压成套开关设备》及JB/T9961《低压抽出式成套开关设备》困家专业标准并符合EC439-1国际专业标准。
联系我们
微信
微信